Aegis-docs

Architecture

Modular, event-centric services for zone trigger detection, eligibility gating, fraud safeguards, and payout automation.

Event-Centric Core

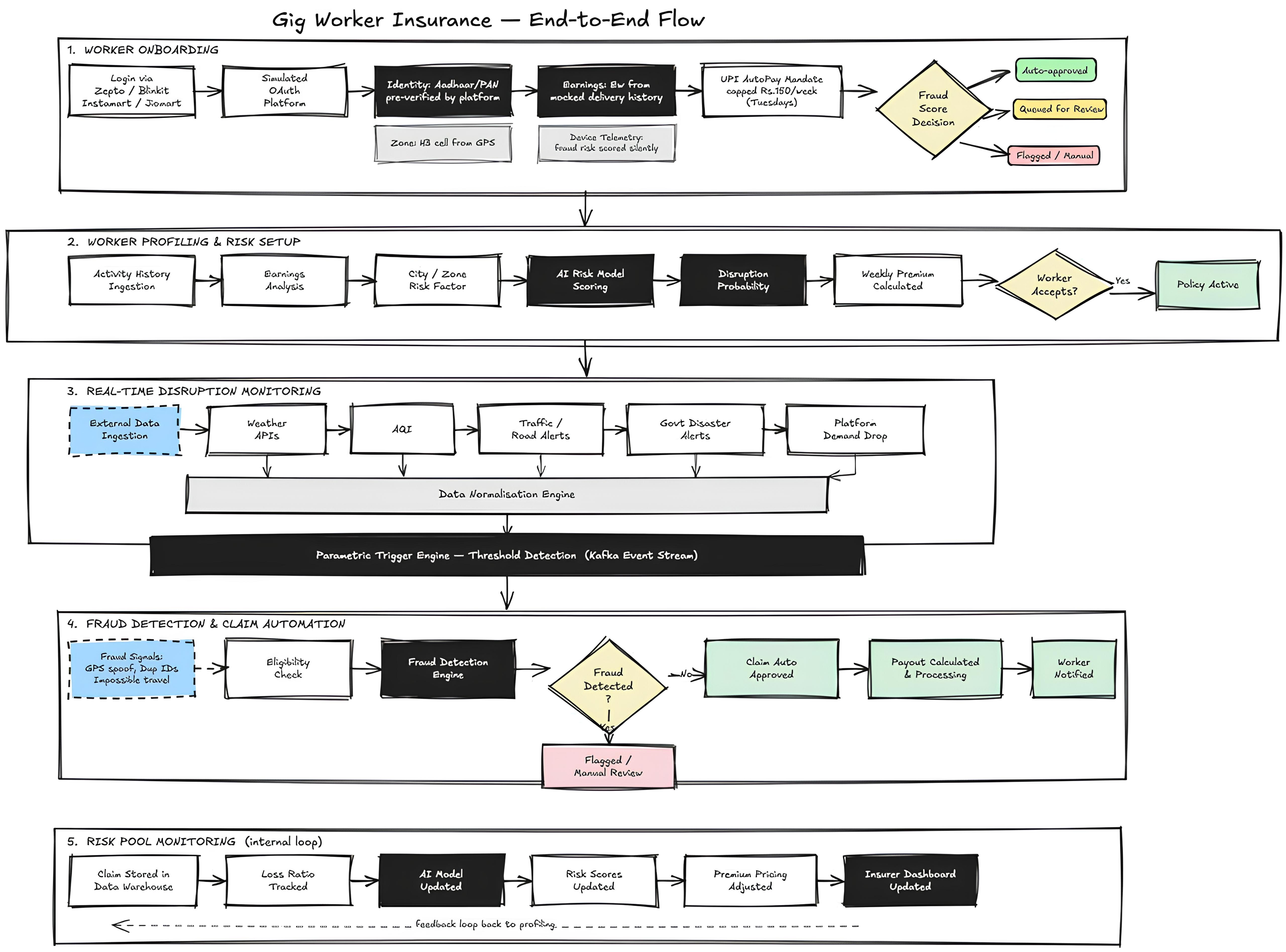
Aegis runs on a simple event loop:

  1. External signals are ingested (weather, AQI, alerts, platform feed)
  2. Signals are normalized into zone/time facts
  3. A trigger engine evaluates each active H3 cell
  4. When a zone is HALTED, a DisruptionEvent is emitted
  5. Claim engine verifies eligibility; fraud engine gates auto-approval
  6. Payment + notification complete the payout journey
  7. The risk pool receives feedback for model calibration
End-to-End Flow — event loop architecture

Logical Services (High Level)

ServiceRole
API Gatewayauth, routing, rate limiting
Identity Servicesimulated platform OAuth; produces rider baseline signals
Worker Profile Servicecity/zone attributes and platform affiliation state
Policy Servicetier activation; weekly premium computation and payout rules
Ingestion Layerexternal feed aggregation and normalization pipeline
Parametric Trigger Enginedeterministic threshold evaluation per H3 cell
AI Risk Enginepredicts Lf and supports disruption forecasting
Claim Engineeligibility checks and payout calculation
Fraud Detection Servicehybrid rules + anomaly models; prevents payout gaming
Payment & NotificationRazorpay/UPI payout + FCM/SMS/WhatsApp updates
Risk Pool Servicetracks loss ratio; supports margin/tier recalibration

Why This Shape Works

It optimizes for:

  • speed (trigger-first, not claim-first)
  • explainability (audited deterministic checkpoints)
  • operational control (idempotent claim handling + gating)

Reliability Principles

  • deterministic trigger thresholds
  • idempotent claim processing
  • zone/time audit logs for explainability

On this page